我院开展2023-2024-1优秀课程归档材料评比工作
来源:伟德国际VICTOR1946 时间:2024-04-18 点击数:
为深化课程教学改革,提升教学质量,我院于2024年4月18日开展了2023-2024-1学期优秀课程归档材料评比工作。此次活动的核心目标是通过规范教学归档材料的电子化存档,为即将到来的审核评估做好充分准备,实现“以评促建、以评促改、以评促管、以评促强”的教学发展理念,确保我院教育教学质量的持续提升。
院督导专家组在各系推荐的优秀归档材料中,依据材料的完整性、规范性和示范性等综合标准,经过公正的评审过程,最终评选出一等奖教师2名、二等奖教师3名、三等奖教师2名。
获奖教师在教学过程中不仅展现了扎实的教学能力,还在作业设计、课堂互动、学生评估等方面表现出了创新和严谨的教学态度。同时,鼓励教师以获奖教师为榜样,把教学归档材料作为推动课程改革的重要手段,积极落实以学生为中心的教学理念和成果导向的教育(OBE)理念,进一步优化教学内容和方法。
教学大纲体现能力目标


教材和参考书选用



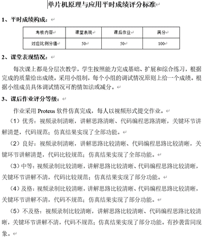
评分标准完备,有可操作性

过程性评价细致


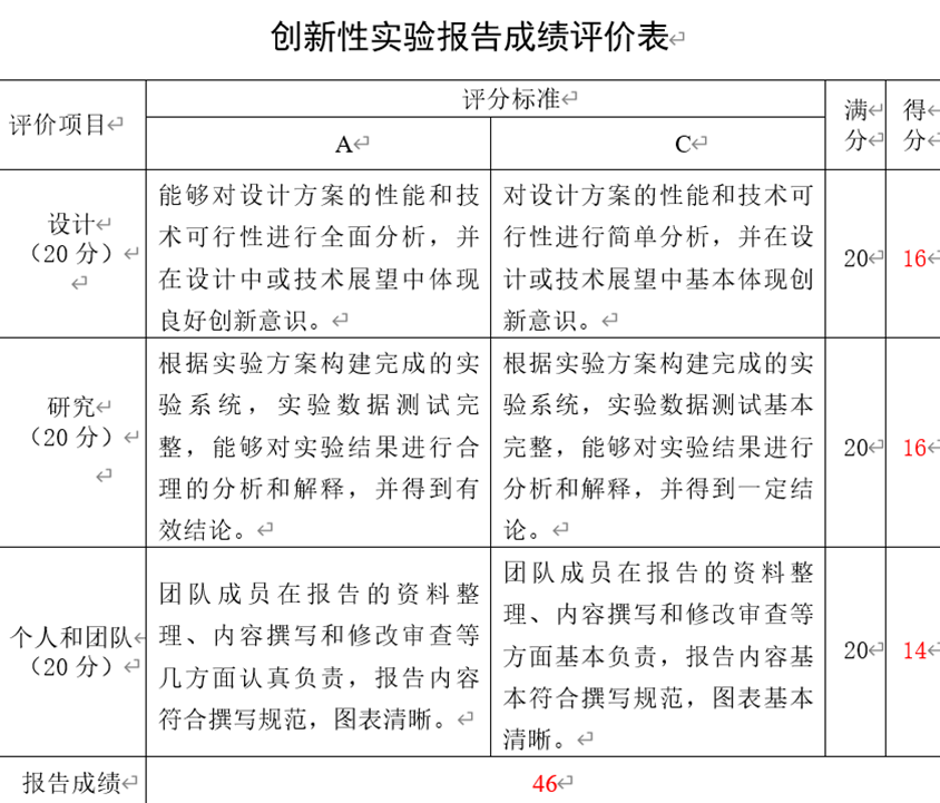
实验报告批改细致、赋分合理



教学质量分析能够抓住问题的关键提出改革
